Informationstechnik
Fernsteuerung von eMalRob
Sommersemester 2021
klad1011
dual1014
Startseite
Team
Definitionsphase
Vorwort
Problemstellung
Stand der Technik
Aufgabenstellung
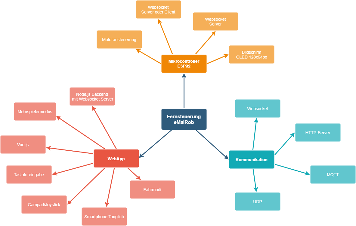
Mindmap
ProjektplanIST
Anforderungsliste
Konzeptphase
Konzeptentwicklung
Ausarbeitung
Ausgewählte Lösung
Blockschaltbild
Software Dokumentation
Portbelegungsplan
Quellcode
Bedienungsanleitung
Weiterentwicklungen
Linkliste
Fazit
Mindmap
Mit Unterstützung von Prof. J. Walter
Sommersemester 2021