Informationstechnik
-CORONA-RFID-
Aufbau Schreibgerät
Wintersemester 2020
Recep Ceviz
Ali Alp Ekicioglu
Startseite
Team
Definitionsphase
Vorwort
Problemstellung
Stand der Technik
Aufgabenstellung
Mindmap
ProjektplanIST
Anforderungsliste
Konzeptphase
Black-Box
Funktionsstruktur
Morphologie
Vorteile/Nachteile
Lösungsalternativen
Ranking
Verfahrensmatrix NWA
Ergebnis der Nutzwertanalyse
Konzeptentwicklung
Bestellliste
Ausarbeitung
Ausgewählte Lösung
Blockschaltbild
Software Dokumentation
Portbelegungsplan
Schaltplan
Layout
Quellcode
Mechanik
3-D-Druck
Bedienungsanleitung
Weiterentwicklungen
Linkliste
Fazit
Anhang
Protokolle
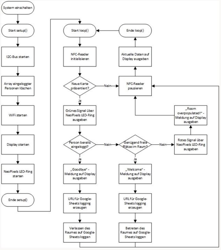
Software Dokumentation
Die Software für das Projekt befindet sich auf GitHub und kann unter folgendem Link heruntergeladen werden:
https://github.com/Mechatronikwelt/Corona-RFID-CoR
Mit Unterstützung von Prof. J. Walter
Wintersemester 2020