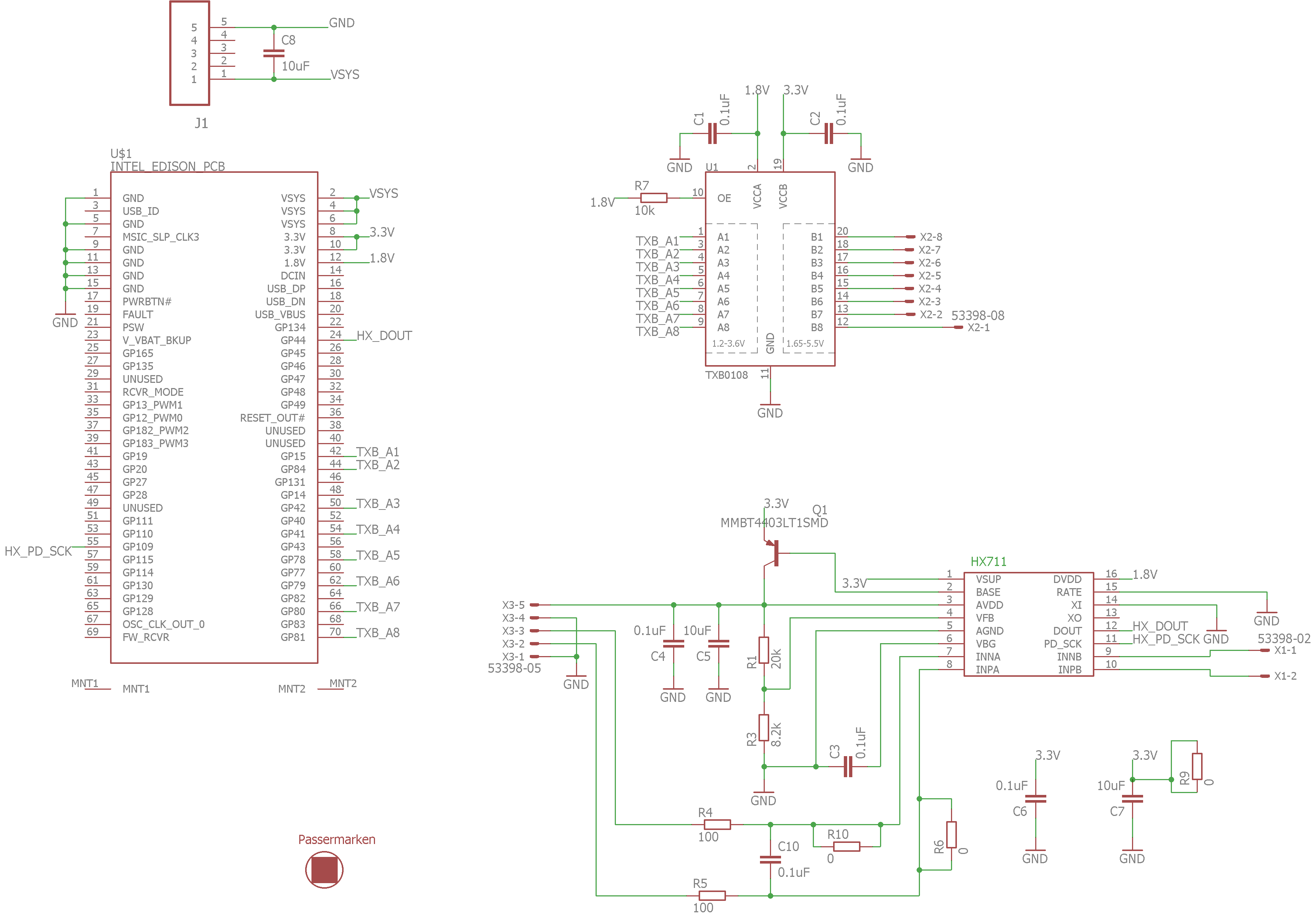
Schaltplan